春天来了,万物复苏,您的脂肪也在悄悄苏醒。俗话说"春季不减肥,四季徒伤悲",这可不是危言耸听。随着气温回升,人体新陈代谢加快,正是减肥的黄金期。不仅如此,春季减肥还能为全年健康打下基础,让您远离"三高"困扰,活力满满迎接每一天。所以,别再犹豫了,赶紧行动起来吧!
什么样的胖才是真的超重肥胖?
超重和肥胖受多种因素的影响。其中包括了遗传、饮食、身体活动水平、生活习惯以及社会环境的改变等。体质指数(BMI)是衡量人体胖瘦程度的标准。
BMI=体重 (kg) /身高(m) 2
我国健康成年人的BMI正常范围在18.5至24之间。BMI在24至28之间被定义为超重。
国家卫健委发布《成人肥胖食养指南(2024年版)》,手把手教您科学减肥该怎么吃?
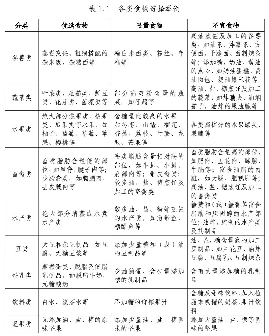
这些食物优先选
鼓励主食以全谷物为主,适当增加粗粮并减少精白米面摄入;保障足量的新鲜蔬果摄入,但要减少高糖水果及高淀粉含量蔬菜的摄入;优先选择脂肪含量低的食材,如瘦肉、去皮鸡胸肉、鱼虾等;优先选择低脂或脱脂奶类。
这些食物要少吃
减重期间应少吃油炸食品、含糖烘焙糕点、糖果、肥肉等高能量食物(高能量食物通常是指提供400kcal/100g以上能量的食物)。饮食要清淡,每天食盐摄入量不超过5g,烹调油不超过20~25g,添加糖的摄入量最好控制在25g以下。应严格限制饮酒。每克酒精可产生约7kcal能量,远高于同质量的碳水化合物和蛋白质产生的能量值。
每天具体吃多少?
控制总能量摄入和保持合理膳食是体重管理的关键。控制总能量摄入,可基于每天的能量需要量(如下表):
科学减肥,这4件事要记牢
《成人肥胖食养指南(2024年版)》建议,三大宏量营养素的供能比分别为:脂肪20%~30%、蛋白质15%~20%、碳水化合物50%~60%,推荐早中晚三餐供能比为3:4:3。
定时定量规律进餐。要做到重视早餐,不漏餐,晚餐勿过晚进食,建议在17:00~19:00进食晚餐,晚餐后不宜再进食任何食物,但可以饮水。
少吃零食,少喝饮料。不论在家还是在外就餐,都应力求做到饮食有节制、科学搭配,不暴饮暴食,控制随意进食零食、喝饮料,避免夜宵。
进餐宜细嚼慢咽。摄入同样的食物,细嚼慢咽有利于减少总食量,减缓进餐速度,可以增加饱腹感,降低饥饿感。
适当改变进餐顺序。按照“蔬菜一肉类一主食”的顺序进餐,有助于减少高能量食物的进食量。
除了吃,减肥还有这些小窍门
睡觉。经常熬夜、睡眠不足、作息无规律,可引起内分泌紊乱,脂肪代谢异常,导致“过劳肥”,肥胖患者应按昼夜生物节律,保证每日7小时左右的睡眠时间。
运动。身体活动不足或缺乏以及久坐的静态生活方式是肥胖发生的重要原因,肥胖患者减重的运动原则是中低强度有氧运动为主,抗阻运动为辅,每周进行150~300分钟,中等强度的有氧运动每周5~7天,至少隔天运动1次,抗阻运动每周2~3天,隔天1次,每次10~20分钟,每周通过运动消耗能量2000kcal或以上。
少坐。每天静坐和被动视屏时间要控制在2到4个小时以内,长期静坐或伏案工作者,每小时要起来活动3到5分钟。

温馨提醒:减肥要循序渐进。较为理想的减重目标应该6个月内,减少当前体重的5%~10%合理的减重速度为每月减2~4公斤。
科室简介

古蔺县中医医院健康管理中心·治未病中心位于均吾院路院区12楼,是集健康体检、传统疗法保健治疗、健康咨询为一体的综合性健康管理中心。
中心占地面积1200平方米,环境优雅,整洁舒适,设有两个区,男宾区和女宾区。科室在现代医学常规健康体检的基础上,发挥传统中医预防保健特色和优势,开创中医健康体检新模式,为顾客量身定制个性化健康体检方案,是古蔺地区首家中西医结合、“医检”分离,一站式服务的专业健康体检机构。
中心整合医院优质医疗资源,拥有一支专业的体检团队。分别设有内科、外科、眼科、口腔、眼科、耳鼻喉科、超声科(心电图)、影像科、检验科,骨密度检测室、C14呼气试验(幽门螺旋杆菌检测)室、胃肠镜室、健康风险评估室、中医体质辨识室、人体成份分析室、专家咨询室、驾驶员体检室等多个检查科室。通过健康体检与医生评估来采集受检者的健康信息,进行综合的体质判断,根据体质制定个性化的健康指导方案,如辩体施养、辩体施膳、辩体施治,对服务对象进行定期的随访、跟踪服务,形成连续、动态、全程的健康管理。
中心拥有MRI(核磁)、CT、DR、(腹部、浅表、血管及心脏等)彩超、经颅多普勒(TCD)、骨密度检测仪、动脉硬化检测仪、体质辨识仪、人体成份检测仪、心肺功能检测仪、阴道镜等先进的查体仪器设备和全自动生化分析仪、全自动化学发光分析仪、荧光免疫等一批先进医疗设备。
健康管理中心以我院雄厚的医疗技术力量为依托,以维护健康、提高生命质量为目的,本着“以人为本、服务至上”的理念,为满足社会不同层次人员的体检需求,备有多种体检套餐以供选择,实行预约管理服务,减少等候时间,提供免费早餐,以完善的配套设施、优质的服务,精湛的医术、合理的收费为广大朋友提供方便、经济、优质的健康体检服务。
治未病中心基于传统中医治未病、体质辨识理论及经络检测技术,坚持“未病先防、既病防变、瘥后防复”的理念,为广大健康人群、亚健康人群及慢性病早期人群提供科学的健康管理服务,旨在让更多的人群远离疾病,提高生活质量,老而不衰,享受健康、快乐、舒适、有尊严、有品质的生活。
古蔺县中医医院健康管理中心(治未病中心)秉承“关爱健康、诚信服务,精细管理、卓越品质”的服务宗旨,不断锐意进取,竭诚为广大市民提供优质、高效的全方位全流程健康管理医学服务,为您的健康保驾护航。
体检时间:
周一至周五:上午8:00-12:00,下午13:30-16:30
周六、周日:上午8:00-12:00
咨询电话:0830-7215587
科室地址:古蔺县中医医院均吾院区门诊综合楼12楼
供稿:高 月(健康管理中心·治未病中心)
审稿:姜雪丽
终审:夏 颍